| 일 | 월 | 화 | 수 | 목 | 금 | 토 |
|---|---|---|---|---|---|---|
| 1 | 2 | 3 | ||||
| 4 | 5 | 6 | 7 | 8 | 9 | 10 |
| 11 | 12 | 13 | 14 | 15 | 16 | 17 |
| 18 | 19 | 20 | 21 | 22 | 23 | 24 |
| 25 | 26 | 27 | 28 | 29 | 30 | 31 |
- 정보처리기사요약
- ReactNative
- 정보처리기사
- 평일코딩
- 코딩테스트
- 리액트네이티브
- javascript
- 오라클
- php
- 타입스크립트
- react
- 국비코딩
- spring
- 정보처리기사실기정리
- 자바스크립트
- 자바의정석
- 정보처리기사실기요약
- Java의정석
- 국비IT
- VUE
- 리액트
- CSS
- Oracle
- typescript
- 스프링
- 이안의평일코딩
- 자스코테
- 정보처리기사실기
- 정보처리기사정리
- 자바스크립트 코딩테스트
- Today
- Total
이안의 평일코딩
정보처리기사 실기 요약 정리 - 1. 요구사항 확인 본문

1. 요구사항 확인
1) 현행 시스템 분석
현행 시스템 파악
=> 현행 시스템이 어떤 하위 시스템으로 구성되어 있고, 어떤 기술 요소를 사용하는지 파악하는 활동
현행 시스템 파악 절차
1단계 구성/기능/인터페이스 파악
2단계 아키텍처 및 소프트웨어 구성 파악
3단계 하드웨어 및 네트워크 구성 파악
소프트웨어 아키텍처
=> 여러 가지 소프트웨어 구성요소와 그 구성요소가 가진 특성 중에서 외부에 드러나는 특성, 그리고 구성요소 간의 관계를 표현하는 시스템의 구조
소프트웨어 아키텍처 프레임워크
=> 소프트웨어 집약적인 시스템에서 아키텍처가 표현해야 하는 내용 및 이들 간의 관계를 제공하는 아키텍처 기술 표준
소프트웨어 아키텍처 프레임워크 구성요소
=> 아키텍처 명세서, 이해관계자, 관심사, 관점, 뷰, 근거
소프트웨어 아키텍처 4+1 뷰
=> 고객의 요구사항을 정리해 놓은 시나리오를 4개의 관점에서 바라보는 소프트웨어적인 접근 방법
소프트웨어 아키텍쳐 4+1 뷰 구성요소 (유논프구배)
=> 1은 유스케이스 뷰이고 4는 논리 뷰, 구현 뷰, 프로세스 뷰, 배포 뷰
현행 시스템 분석 산출물의 종류 (현기인 아소하네: 현대 기인 아소하네는 일본사람이다.)
=> 정보시스템 구성 현황, 정보시스템 기능 구성도, 인터페이스 현황,
현행 시스템 아키텍처 구성도, 소프트웨어 구성도, 하드웨어 구성도, 네트워크 구성도
현행 시스템 분석서 작성 및 검토 절차
1단계 현행 시스템 관련 자료 및 수집 단계
2단계 자료 분석 단계
3단계 산출물 작성 단계
4단계 산출물에 대한 검토 수행 단계
운영체제 현행 시스템 분석 시 고려 사항
품질 측면 : 신뢰도, 성능
지원 측면 : 기술 지원, 주변 기기, 구축 비용
OSI 7계층 (아파서 티내다, 피나다)
| 계층 | 전송단위 |
| 응용 계층 (Application Layer) | 데이터(Data) |
| 표현 계층 (Presentation Layer) | |
| 세션 계층 (Session Layer) | |
| 전송 계층 (Transport Layer) | 세그먼트(Segment) |
| 네트워크 계층 (Network Layer) | 패킷(Packet) |
| 데이터 링크 계층 (Data Link Layer) | 프레임(Frame) |
| 물리 계층 (Physical Layer) | 비트(Bit) |
기술 환경 정의를 위한 자료 수집
=> 온라인 트랜잭션 처리(OLTP) 시스템, 웹/웹 애플리케이션 서버(WEB/WAS)
CPU 용량 산정
=> OLTP/배치/데이터베이스 서버, WEB/WAS 서버
2) 요구사항 확인
요구사항의 분류
- 기능적 요구사항 (기완일)
특성 : 기능성, 완전성, 일관성
- 비기능적 요구사항 (신사효유이)
특성 : 신뢰성, 사용성, 효율성, 유지보수성, 이식성
요구사항 개발 프로세스 (도분명확)
=> 요구사항 도출, 요구사항 분석, 요구사항 명세, 요구사항 확인
요구사항 도출 단계의 주요 기법
=> 인터뷰, 설문 조사, 브레인스토밍, 워크숍
요구사항 확인 단계의 주요 기법 (동워인: 동쪽에서 워(war) 일으킨 사람(인))
=> 동료 검토, 워크 스루, 인스펙션
요구사항 관리절차 (협기변확: 협상 기준선이 변해서 확정됨)
=> 요구사항 협상, 요구사항 기준선, 요구사항 변경 관리, 요구사항 확인 및 검증
요구사항의 분석 (분개할 협정: 국민들이 모두 분개할 협정서)
=> 요구사항 분류, 개념 모델링, 요구사항 할당, 요구사항 협상, 정형 분석
요구사항 확인 기법 (요프모인: 요런 프로모션을 하면 사람들이 모인다)
=> 요구사항 검토, 프로토 타이핑, 모델 검증, 인수 테스트
프로토 타이핑
=> 새로운 요구사항을 도출하기 위한 수단 또는 소프트웨어 요구사항에 대해 소프트웨어 엔지니어가 해석한 것을 확인하기 위한 수단으로 사용하는 기법
DBMS 현행 시스템 분석 시 고려 사항
성능 측면: 가용성, 성능, 상호 호환성
지원 측면: 기술 지원, 구축 비용
요구사항 확인 프로세스 (목정비타: 목이 정말 말라서 비타민 마셨다)
=> 요구사항 목록 확인, 요구사항 정의서 작성 여부 확인, 비기능적 요구사항의 확인, 타 시스템 연계 및 인터페이스 요구사항 확인
요구사항의 기술적 타당성 분석 프로세스 절차
1단계 타당성 분석 결과 기록
2단계 타당성 분석 결과의 이해관계자 검증
3단계 타당성 분석 결과 확인 및 배포/공유
상호 운용성
=> 다른 목적을 지닌 2개 이상 시스템들이 상호 간 정보 및 서비스를 교환하면서 효과적으로 운용될 수 있는 시스템의 능력
비용산정 모델
하향식 산정방법: 전문가 판단, 델파이 기법
상향식 산정방법: LoC(Lines of Code), M/M(Man Month), COCOMO모형, Putnam모형, FP(Function Point)모형
비용산정 계산 (2020년 제1회 실기문제 출제)
Man Month = LoC / 월간 생산성
프로젝트 기간 = Man Month / 프로젝트 인력
3) 분석 모델 확인하기
분석 모델 검증 방법 (유개분: 유순한 개가 분노함)
=> 유스케이스 모델 검증, 개념 수준의 분석 클래스 검증, 분석 클래스 검증
유스케이스 모델 검증
=> 시스템 기능에 대한 유스케이스 모형 상세화 수준 및 적정성 검증을 위해서 액터, 유스케이스, 유스케이스 명세서 점검
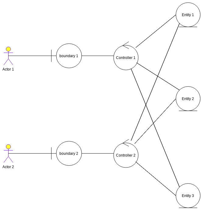
분석 클래스의 스테레오 타입
경계(Boundary), 엔티티(Entity), 제어(Control)

분석 모델 검증을 위한 프로세스
=> 검토의견 컬럼 추가 -> 검토의견 작성 -> 검토의견 정제
분석 모델의 기술적 타당성 검토 (성상아기: 성모마리아 상이 아기를 안고 있다)
=> 성능 및 용량 산정의 적정성, 시스템 간 상호 운용성, IT 시장 성숙도 및 트렌드 부합성, 기술적 위험 분석
분석 모델의 시스템화 타당성 분석 프로세스 (컬작검확: 컬러로 작성된 문서는 검토 확인이 편리하다)
=> 타당성 검토의견 컬럼 추가, 타당성 검토의견 작성, 타당성 분석 결과 검증, 타당성 분석 결과 확인 및 배포/공유
'Certificate > 정보처리기사 실기' 카테고리의 다른 글
| 정보처리기사 실기 요약 정리 - 6. 화면 설계 (0) | 2020.11.17 |
|---|---|
| 정보처리기사 실기 요약 정리 - 5. 인터페이스 구현 (0) | 2020.10.30 |
| 정보처리기사 실기 요약 정리 - 4. 서버 프로그램 구현 (0) | 2020.10.30 |
| 정보처리기사 실기 요약 정리 - 3. 통합 구현 (0) | 2020.10.29 |
| 정보처리기사 실기 요약 정리 - 2. 데이터 입출력 구현 (0) | 2020.10.29 |